资料图
本文综合第一财经、每日经济新闻、新京报、九派新闻、法治日报等
6月起,网约车司机每天拉活儿不得超过8小时了。
据报道,近日,公安部正式发布《机动车驾驶人疲劳驾驶认定规则》,将于6月1日施行。其中,新规明确客运机动车驾驶人在24小时内累计驾驶时间超过8小时的,应认定为疲劳驾驶。网约车、出租车、客车等司机群体都在新规适用范围。
早上6点多出车,晚上11点收车,除去三顿饭,一天大约有16个小时在路上。有网约车司机表示,每天这么长时间工作,自己感觉特别累,回到家就想直接躺下。
专家表示,网约车是按单计酬工作方式,所以为了获得收入,就要持续接单,这也使网约车司机愿意投入更长的时间。此外,网约车每天还有相应的成本,包括平台的抽成、司机的生活开支、收入预期等。
滴滴平台此前就要求司机服务时长累计满4小时且休息不足20分钟的,需要强制下线休息20分钟才能再次上线接单;当司机计费时长累计满10小时,则需要休息6小时才能再次上线。
此次新规落地在即,在网约车司机无法再靠“熬时间”增收的背景下,如何在确保休息权的同时,保障其合理收入,已成必答题。
截至2024年10月,全国已核发网约车驾驶员证748.3万本。748万网约车司机将何去何从?
疲劳驾驶新规来了
6月起,网约车司机超8小时高时长工作时代结束
疲劳驾驶认定即将迎来新规,网约车司机高时长的工作状态有望调整。近日,公安部正式发布《机动车驾驶人疲劳驾驶认定规则》(GA/T 2372-2026),新规将于6月1日在全国落地执行。


新规明确,有下列情形之一的,应认定为疲劳驾驶:
机动车驾驶人连续驾驶机动车超过4小时未停车休息或停车休息时间少于20分钟的;
客运机动车驾驶人在晚22:00至次日凌晨6:00连续驾驶超过2小时未停车休息或者停车休息时间少于20分钟的;
客运机动车驾驶人在24小时内累计驾驶时间超过8小时的。
值得注意的是,新规中的客运机动车驾驶人指从事道路旅客运输经营活动的机动车驾驶人,这也意味着,网约车司机、出租车司机、客车司机等群体都适用于新规疲劳驾驶认定的范围。
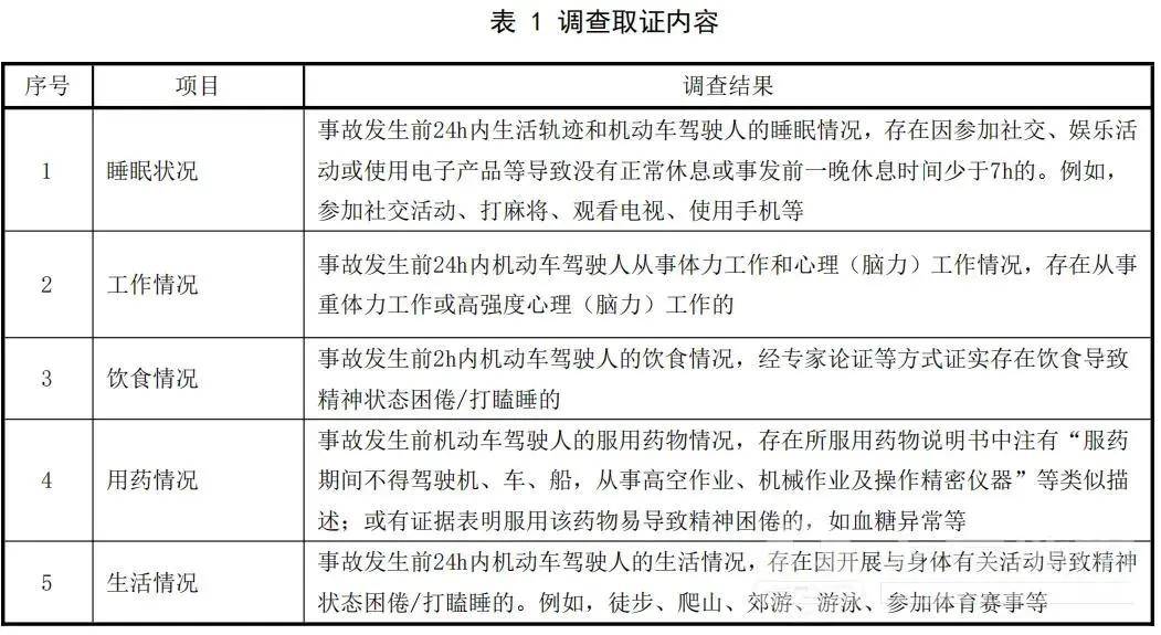
此外,新规明确,对在道路交通事故发生过程中具备避险条件但未及时采取有效避险措施的机动车驾驶人,经调查具有下列情形之一的,可认定为疲劳驾驶:通过监测设备(包括但不限于视频监控设备、脑电测量设备等)监测到机动车驾驶人驾驶车辆在事故发生前10分钟内出现生理疲劳闭眼或疲劳程度脑电波特征判断数值小于30的。生理疲劳闭眼是指机动车驾驶人因生理疲劳致双眼睑完全闭合,并持续2秒以上的行为。

此外,对机动车驾驶人询问/讯问结果证实其处于精神难以集中或精神恍惚、困倦等状态仍驾驶车辆的;对机动车驾驶人驾驶车辆出发前睡眠状况和工作、饮食、用药、生活等情况进行调查,证实存在相关列举的一项或多项调查结果的,也可被认定为疲劳驾驶。

长时间在线成为行业常态
监测信息显示:21.92%司机在线超12小时
杭州市2025年第四季度网约车市场运行监测信息显示,30.14%的司机每天在线8~12小时,21.92%的司机在线超过12小时,长时间在线已经成为行业常态。
另据中国新就业形态研究中心发布的《城市出行的就业韧性:网约车司机就业图景与职业表现》,截至2024年10月,全国已核发748.3万本驾驶员证、320.6万辆运输证。网约车司机日均在线时长平均值为6.41小时。分布峰值出现在大约10小时附近,这也意味着,大多数司机的日均在线时长集中在10小时左右,另有0.59%的司机日均在线时长超过15小时。

针对疲劳驾驶问题,滴滴此前发布了《滴滴网约车驾驶员防疲劳驾驶规则》,要求司机服务时长累计满4小时且休息不足20分钟的,需要强制下线休息20分钟才能再次上线接单;当司机计费时长累计满10小时,则需要休息6小时才能再次上线。
2024年,法治日报曾写过一篇名为《每天工作十四五个小时,网约车司机太累了》的文章。文章称,早上6点多出车,晚上11点收车,除去三顿饭,一天大约有16个小时在路上。网约车司机郑师傅告诉记者,每天这么长时间工作,自己感觉特别累,回到家就想直接躺下。

开网约车的司机,有不少人一天开车十四五个小时。据公开报道,有一些司机甚至一天24小时都在车上,困了就睡,醒了就干。
一般人认为,像这样拼命开车,挣到的钱自然也会多,但事实并非如此。
中国社会科学院法学研究所社会法研究室副主任、研究员王天玉认为,网约车司机长时间工作是多因一果。
他说,网约车是按单计酬工作方式,所以为了获得收入,就要持续接单,这也使网约车司机愿意投入更长的时间。此外,网约车每天还有相应的成本,包括平台的抽成、司机的生活开支、收入预期等。
上海财经大学法学院教授吴文芳认为,部分网约车司机一天工作十五六小时,甚至为节约成本在车上吃住,这种以严重损害休息权和健康权的工作方式,与缺乏相应的强制性劳动基准法予以规范有一定关联。
多位人大代表建议网约车平台减少抽成
多家网约车曾集体发布降低抽成通知
今年全国两会期间,多位全国人大代表建议网约车平台减少抽成,主流平台抽成不超25%,有关网约车司机收入、平台抽成的话题再次引发热议。
全国人大代表、天能控股集团董事长、长兴县煤山镇新川村党委书记张天任建议,交通运输、市场监管部门就网约车平台抽成制定专门的管理规范,如通过联合开展定期专项整治,约谈接入的主流平台与聚合平台,推动将主流平台抽成比例控制在18%-25%之间,聚合平台信息服务费降至5%以内,且不得允许合作平台额外提高抽成。同时,强制平台公示抽成计算明细(包括基础抽成、信息费、服务费等),每月向司机推送抽成账单,接受司机与监管部门监督,确保抽成透明化。
“严格规范司机劳动时长,减少疲劳驾驶风险。”张天任还建议,可以由交通部门牵头,督促网约车平台建立司机工作时长管控机制,明确司机日均工作时长不得超过10小时、连续驾驶不得超过4小时,平台需在APP内设置疲劳驾驶预警功能,对超时工作的司机暂停派单;特别针对跨平台接单导致工作时长累计监管空白问题,建议交通运输部门加强专题研究,明确可行监管措施,以工作时长累计可控,推动网约车事故发生率降低。
全国人大代表、浙江晨泰科技股份有限公司正高级工程师胡东方也表示,近年来部分网约车平台低价竞争与经营乱象频发,且司机收入明显下降,严重影响行业健康发展。建议开展网约车平台降佣行动,对存在规范化经营缺陷的网约车平台公司开展约谈整治。
据九派新闻报道,2025年8月,滴滴出行、曹操出行、T3出行等多家网约车曾集体发布降低抽成通知。
滴滴出行表示将通过三项新举措,多维度降抽成。分别为:降低每笔订单的最高抽成;上线“返佣宝”,即月完成50单及以上的司机月均抽成上限不超过25%;降低高抽成订单比例。
T3出行则发布公告称,平台订单的抽成比例最高不超过27%,在去年年底前将抽成比例26%-27%的订单数量占比从21%降至17%。对于每月订单完成量不少于50单的平台司机,保障其当月流水总额的抽成上限不超过25%,超出部分自动返还司机。
曹操出行亦发布公告表示,曹操出行APP、小程序订单的抽成比例上限将由原来的22.7%下调至22.5%,主动将发展红利更多分享给司机。
高德打车也表示,高德打车联合网约车平台合作伙伴,支持司机权益保障。一是推动不少于80家合作网约车平台的抽成比例上限不超过27%(含高德平台向合作网约车平台收取的信息服务费,司机收入不低于乘客实付费用的73%),惠及超百万司机;二是高德打车信息服务费上限全部降至9%,并通过减免佣活动、专项奖励等方式推动合作平台综合成本降低2%;三是督促合作网约车平台落实抽成上限承诺,配合主管部门监督曝光。
748万网约车司机收入如何?
网约车行业已经成为新就业形态吸纳劳动力的重要渠道,庞大而灵活的就业池。
截至2024年10月,全国已核发网约车驾驶员证748.3万本。那么,他们是谁?他们的就业和收入情况如何?
2025年,中国新就业形态研究中心发布了一份名为《城市出行的就业韧性:网约车司机就业图景与职业表现》的报告揭示了这一群体的多维特征。
这份基于13个省市5400多位网约车司机的调查报告显示,网约车司机的平均年龄约40岁,整体呈现“中年化”特征;月均收入为7623元,在六类蓝领职业中位居第二;日均在线10小时者占比最高,六成司机是家庭唯一收入来源。
报告显示,网约车司机月均收入7623元,在六类蓝领职业中位列第二。一线城市日均上线时间大于等于8小时的网约车司机平均收入为11557.1元。相比其他蓝领职业,网约车司机的收入满意度较高。
在网约车工作中,运价和单量、奖励和补贴、油电成本及提现效率等共同影响着司机的实际收益。抽成比例也影响司机的收入感知。
此次抽样调查显示,抽样司机的平均抽成比例为18.9%,中位数为18.8%。这些司机的月抽成比例集中在18%至20%之间,超过25%的占0.25%,还有0.059%的司机月抽成为负,即司机实际收入超过了乘客的实际支付。
张成刚认为,网约车抽成并非单纯计入平台利润,除将大部分资金通过补贴反馈司乘,还包含了算法调度与系统维护、支付与结算安全、客服与仲裁、保险与理赔、合规与税费等各项费用。
当前,网约车的发展也出现新瓶颈,2024年全国持证司机达748.3万人,较2020年增长159%;与此同时,月均订单量增长约38.3%,供给大量增加,行业竞争加剧,多家平台相互竞争压价。
来源:有料新语